john adams ancestry tree
713 People 1 Record 1 Source. Ezra John Adams from tree Martin-Adams Family Tree Private Birth.
Adams Political Family Wikipedia
Sep 11 2020 John Quincy Adams Obituary.
. Xx xxx xxxx xxxxxxxx Gordon Georgia USA. Research genealogy for John Adams Stamper of St Helens Lee Kentucky USA as well as other members of the Stamper family on Ancestry. We collect and match.
No publicly available family members. Historical Person Search Search Search Results Results John Adams 1885 - Unknown Try FREE for 14 days Try FREE for 14 days How do we create a persons profile. Please accept Echovitas sincere condolences.
Here is John Quincy Adamss obituary. 5 1655 Portsmouth Rockingham County New Hampshire USA Death. Compare DNA and explore genealogy for Thomas Sutton born 1669 Olreans Eastham Barnstable Massachusetts Bay died 1754 Piscataway Middlesex New Jersey.
29 1741 Piscataway Middlesex County New Jersey USA Burial. Stelton Baptist Church Cemetery. The John Adams Family Tree is one of the most prestigious family trees in Massachusetts history.
Adams was descended from the Pilgrims and became well known in Colonial America. However during the 1790s they became embittered towards one another for. Although political rivals Adams was good friends with Thomas Jefferson the 3rd US President for many years.
It is with great sadness that we.
John Adams Family Tree The History Junkie
Familytreedna Could You Be Related To A President These Presidential Signatures In Our Database Could Show You Are Learn More About How A Ftdna Surname Project And Y Dna Test Can Help
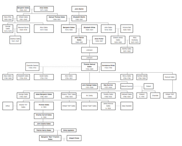
Gates Family National Treasure Wiki Fandom
Strange Facts About Presidential Family Trees
Adams Family Tree Massachusetts Historical Society
John Adams 1744 1849 Genealogy
John Adams Family Tree Kate Moody Collection Missouri Digital Heritage Hosted Collections
The Freedom Trail On Twitter Tomorrow June 24th Is National Cousins Day Did You Know That Samuel Adams And John Adams Are Cousins They Share A Great Great Great Grandfather Henry Adams Who Is
Mayflower Early America Stevens Tomes
Family Of John Adams John Adams Descendants Today John Adams
John Adams Family Tree To Present Day Chestfamily
John Adams And John Quincy Adams 2nd And 6th Presidents Of The United States Presidents Of The United States Arms Of Famous Americans Heraldry In The Usa American Heraldry Society
Meet The Descendants Of America S Founding Fathers
A Family Tree Showing How John Adams And Johnny Appleseed Are Related R Usefulcharts
Spoilers S3 Dark Adam S World Family Tree General Character Timelines R Dark

